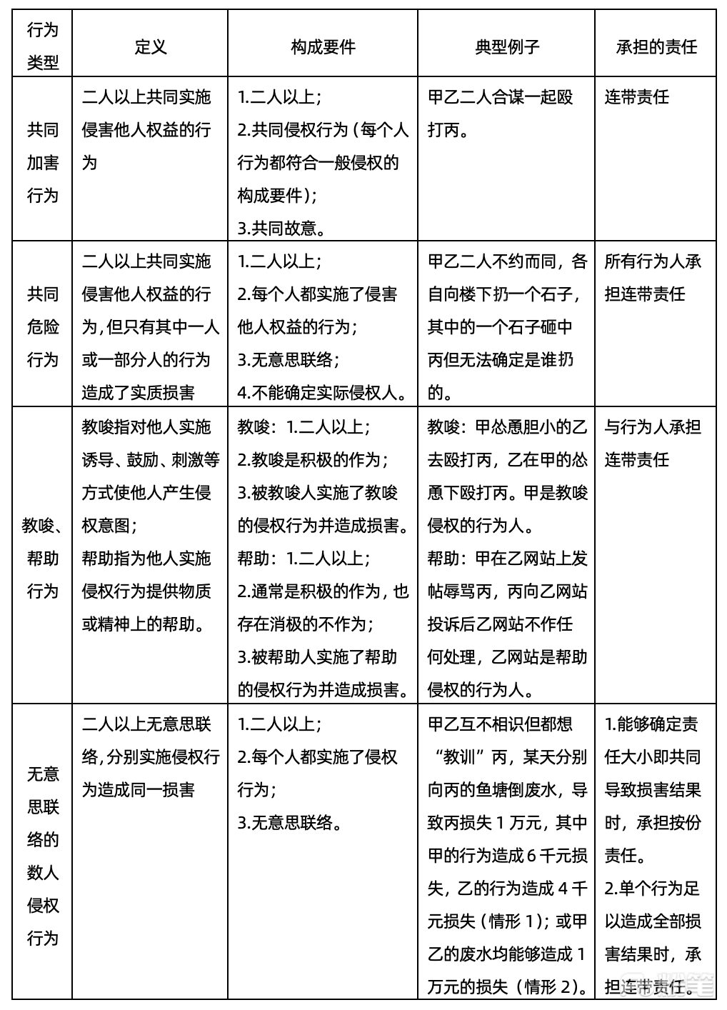
数人侵权的侵权责任解决的是在侵权人是二人以上时,侵权责任如何划分的问题,这一点在公考法律常识中常被考查。一方面,数人侵权的侵权责任有一定的理论性,需要考生理解不同类型的数人侵权行为的表现形式;另一方面,该知识点十分容易结合侵权责任的其他规定出案例题,具有一定的综合性,考生在遇到时往往会掉进出题人的“陷阱”。《民法典》第一千一百六十八条至一千一百七十二条规定数人侵权的侵权责任,主要分为:共同加害行为;共同危险行为;教唆、帮助行为;无意思联络的数人侵权行为,本文通过表格方式帮大家梳理这部分知识点。

例题
下列有关侵权责任的案件,说法正确的是:
A.甲驾车撞倒乙,其后丙驾车碾过乙,乙遂死亡,撞、碾均可致命,甲、丙承担连带责任
B.甲让乙教训丁,不料乙打残了丁的腿,乙承担主要责任、甲承担次要责任
C.甲从乙家私拉电线到自己家中,不料电线漏电,电死了路人丙,责任由甲独自承担
D.甲、乙合伙办企业,从丙处采购货物,甲已支付首付款,欠款应由乙独自清偿
【答案】A
【解析】
A项正确,根据《民法典》第一千一百七十一条规定:“二人以上分别实施侵权行为造成同一损害,每个人的侵权行为都足以造成全部损害的,行为人承担连带责任。”甲、丙两人的侵权行为,均足以造成乙死亡这一结果,应承担连带责任。
B项错误,根据《民法典》第一千一百六十九条第一款规定:“教唆、帮助他人实施侵权行为的,应当与行为人承担连带责任。”故甲应与乙承担连带责任。
C项错误,根据《民法典》第一千一百六十八条规定:“二人以上共同实施侵权行为,造成他人损害的,应当承担连带责任。”在电线漏电致人死亡过程中甲、乙都存在过失,构成本条规定中的共同侵权行为,应当对受害人承担连带责任。
D项错误,根据《合伙企业法》第二条第二款规定:“普通合伙企业由普通合伙人组成,合伙人对合伙企业债务承担无限连带责任。本法对普通合伙人承担责任的形式有特别规定的,从其规定。”故甲、乙应共同清偿债务。
故正确答案为A。
【正确率】38.62%
【易错项】C
【考点】常识判断-法律常识-民法