知识梳理
认知策略
认知策略包括复述策略、精细加工策略和组织策略。
(1)复述策略是指为了在记忆中保持所学信息而对信息进行重复识记的策略。常见的复述策略有以下几种:无意识记和有意识记、排除相互干扰、整体识记和分段识记、多种感官参与、复习形式多样化、画线、圈点批注等。
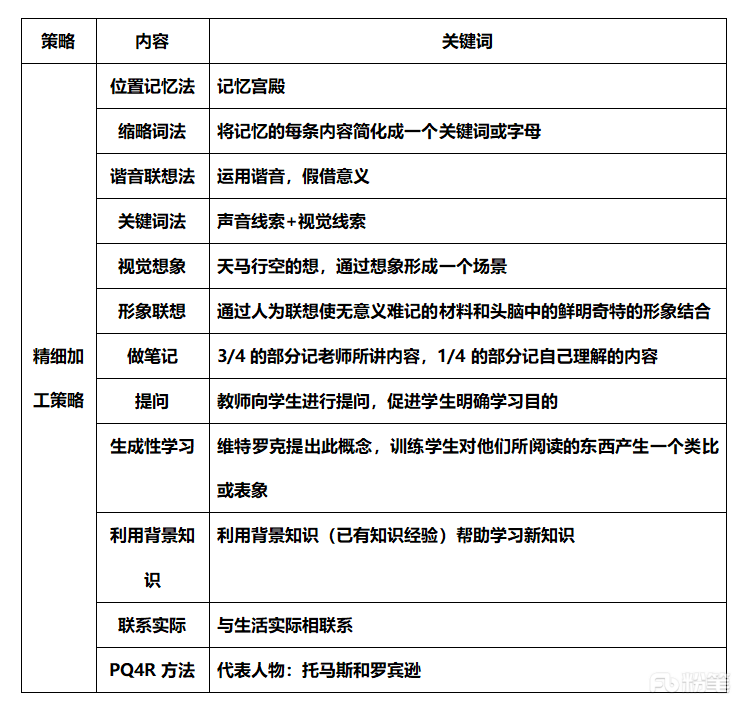
(2)精加工策略是一种通过形成新旧知识之间的联系,使新信息更有意义,从而促进对新信息的理解和记忆的深层加工策略。

(3)组织策略是整合所学新知识之间、新旧知识之间的内在联系,形成新的知识结构,起到总结、归纳的作用。常用的组织策略有列提纲、利用图形和表格以及归类策略。
易错易混1
(1)谐音联想法与关键词法是考试中的易错易混点,小粉笔在这里给大家进行对比和区分:

因此大家做题的时候要根据关键词进行判断。我们一起来练习两道题目:
例题演示
1.数学课上,有的学生将“根号2的值为1.41421”联想成“意思意思而已”,这种加工策略是( )。
A.位置记忆法
B.首字联词法
C.谐音联想法
D.关键词法
粉笔讲解:本题答案为C。谐音联想法强调的就是运用谐音联想,假借意义。“意思意思而已”就是学生运用谐音,假借词语的意义,进行联想,属于谐音联想法。有些同学可能会有疑问,为什么不选D?关键词法只是有声音的线索同时还有视觉线索。题目中并没有提到视觉线索,因为不能选D。
2.英语课上,有的学生将“gas”记成“闻了煤气该死”,这种加工策略是( )。
A.位置记忆法
B.首字联词法
C.谐音联想法
D.关键词法
粉笔讲解:本题答案为D。关键词法就是将新词或概念与相似的声音线索词,通过视觉表象联系起来。如学习“gas”一词时,先选择与之发音相似的词“该死”为关键词,这是借助相似的声音线索词,然后想象“闻了煤气该死”,这种方法就是关键词法。有些同学可能会有疑问,为什么不选C?如果题干中仅仅借助谐音“该死”去记忆,这种方法是谐音联想法。而关键词法不仅有声音的线索同时还有视觉线索,所以本题选D。
易错易混2
(2)视觉想象与形象联想是考试中的易错易混点,小粉笔在这里给大家进行对比和区分:
